Inject Static Header Connector
Description
-
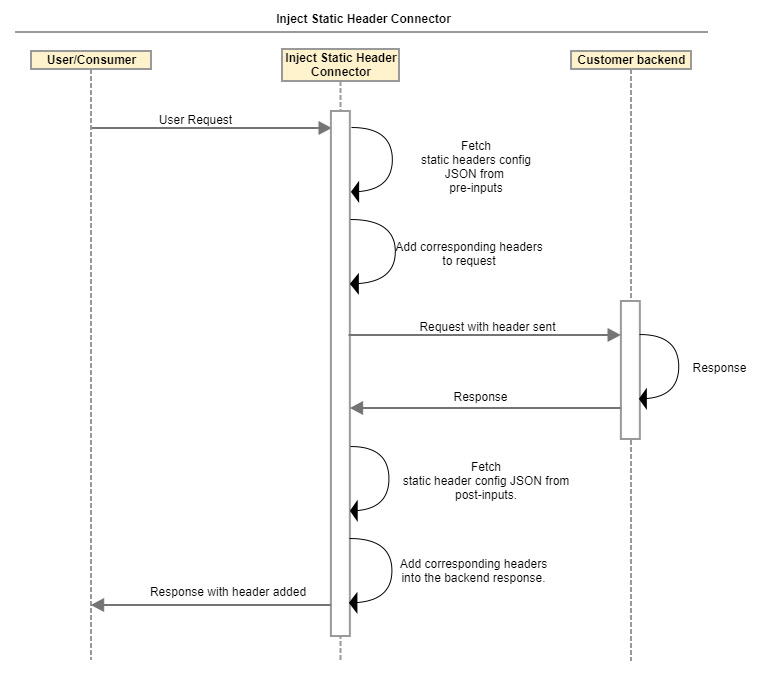
Connector performs pre-processing of the request and post-processing of the response to add the static headers and its value to the target request going to the backend and target response being sent to front end user/consumer based on the configuration provided in the pre/post inputs.
-
Supports both pre-processing and post-processing.
Usage
X-PARTNER-ID:mashery
Injects a header X-PARTNER-ID:mashery in the backend API request for the endpoint.

Configuring Endpoint Processing
To configure Inject Static Header call processing for an endpoint:
-
From the API Management Control Center dashboard, navigate to Design > API Definitions, then click the desired API definition from the list.
-
Click an existing endpoint on the Endpoints page.
-
Click Call Transformations in the left-hand menu.
-
On the Call Transformations page, specify the following information in these fields:
-
Processing Adapter: com.mashery.proxy.core.add-headers-processor
-
Perform Pre-Processing: Enabled
-
Data to make available for pre-processing:
noteExample: testKey:testValue
-
Perform Post-processing: Enabled
-
**Data to make available for post-processing: **
noteExample: testKey:testValue
-

- Click Save when done.
Chaining
Inject Static Headers Connector can be chained with other Boomi Cloud API Management connectors, as well as Boomi Cloud API Management adapters developed as processors.
For more information on chaining two processors, see Chaining Processors.
Porting
Inject Static Headers connector can be ported to Local Edition customer specific bundle.
Porting of this Connector can be performed by API Management for a specific Local Edition customer. Consult API Management Customer Success team for more information.